优异性能
全新电磁控制技术
|
● 直流电维持线圈工作,工作电压低,节能降耗
● 减少铁芯磁滞损耗和涡流损耗,延长使用寿命
● 无铁芯工作所产生的噪音,运行更安静
全新结构设计 ● 消除短路隐患,提高再次动作安全性 ● 延长使用寿命 智能通讯 ● 配置RS-485通讯接口, Modbus-RTU、Profibus-DP通讯协议 ● “四遥”功能:遥调、遥信、遥测、遥控 ● 运行、停止、故障查询 |
|
其他型号
产品描述
江苏远泰电器生产的YTEKI 系列控制与保护开关电器, 以模块化单一结构形式, 将断路器、接触器、过载继电器、隔离开关、漏电、电流电压表等分离元器件的主要功能集成化,并能够综合各种信号,实现控制与保护特性在产品内部自配合。具有体积小、短路分断性能指标高,机电寿命长和运行可靠性高,使用安全方便、节能节材等优点。
本公司采用先进的MCU 控制技术,开发的YTEKI 系列控制与保护开关电器,保护精度高、工作稳定可靠、抗干扰能力强、实现控制保护开关数字化、智能化、通信网络化及现场总线连接监控等功能。
适用领域
YTEKI控制与保护开关电器具有控制与保护功能集成化,结构模块化,体积小,对环境污染的防护等级高,安装使用及维修操作方便等一系列优点。特别适用于现代化建筑中的泵、风机、空调、消防照明等电控系统;冶金、煤矿、钢铁、石化、港口、船舶、铁路、纺织等领域的电机控制和保护;电动机控制中心(MCC)尤其是智能化电控系统或高分断能力的MCC:工厂或车间单电机控制和保护以及远程控制照明系统等。
符合标准
| ● GB14048.1 | 总则 |
| ● GB14048.9 | 控制与保护开关电器 |
| ● IEC60947-1 | 总则 |
| ● IEC60947-6-2 | 控制与保护开关电器 |
电磁兼容性
● 静电放电
Level 4/3
● 电快速脉冲群
Level 4
● 射频辐射骚扰
Level 3
● 射频传导骚扰
Level 3
● 浪涌
Level 4
● 谐波
Level 3
污染等级
● YTEKI系列开关已被认证可以在污染等级为3级的环境中运行
● 该污染级别由GB/T14048标准中针对工业用电器适用环境的规定
正常工作与安装条件
● 周围空气温度:-5°C~40°C
● 安装地点的海拔不超过2000M
● 当最高温度为40°C,空气的相对湿度不超过50%
● 开关主体安装类别为Ⅲ,辅助控制电路为Ⅱ
● YTEKI系列应安装在无爆炸危险和无导电尘埃、无足以腐蚀金属和破坏绝缘的地方
使用类别
● AC-43、AC-44
产品型号
功能特点
远程控制和人工控制。
面板指示及机电信号报警。
电压表、电流表功能。
自配合的时间-电流保护特性(长延时、短路短延时和瞬时三段保护特性)。
断相、过流、堵转、短路、欠流、过压欠压、漏电、三相不平衡、启动超时保护等功能。
参数设定和查询。
参数设定,故障类型记忆功能,便于故障查询、分析。
RS485通信接口,实现“遥信、遥测、遥控、遥调”四遥功能。
用户根据需要选配功能模块或附件,即可实现对各类负载的控制和保护。
额定工作电流及控制功率

技术参数

保护参数设定值



控制原理及接线图

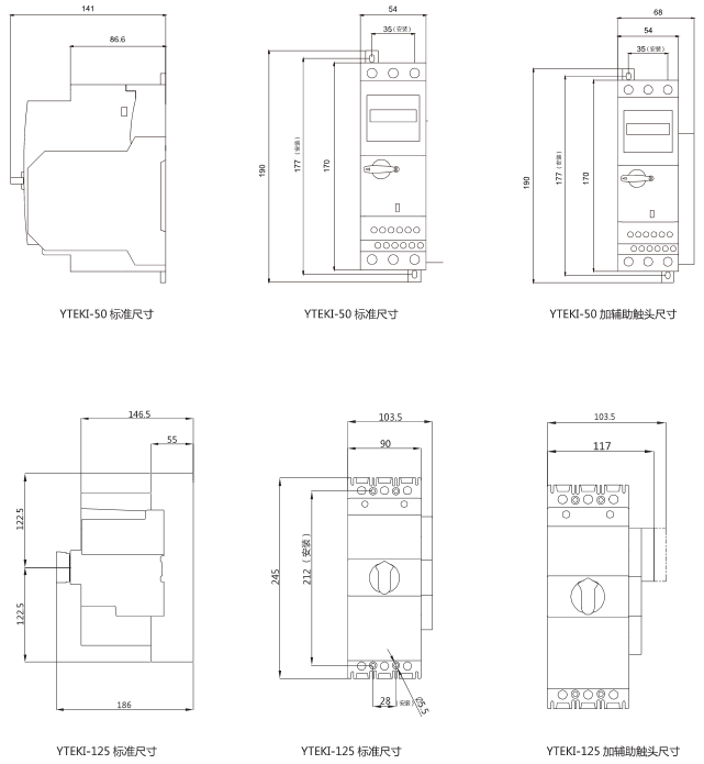
产品尺寸


苏公网安备 32100302010701号