关于排烟风机与排烟阀联动
2017-3-11 16:45:18
最近有网友问,通风专业要求:排烟阀与排烟风机联动,排烟风机启动、运行,排烟阀要打开;排烟风机停止运行,要关闭排烟阀。这个控制要求在排烟风机控制图上如何实现?
满足这个控制要求有两种方式:
1)排烟阀与排烟风机直接联动。其优点是联动直接、可靠,缺点是联动线路较多,容易遗漏,施工难度大。该办法适用于小型的简单工程,尤其适用于排烟阀数量较少、没有火灾自动报警系统的工程。该方法不适合大中型复杂项目。
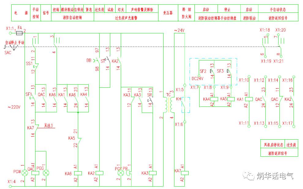
图1 防火阀通过火灾自动报警系统联动模块与排烟风机联动
(本图取自《常用风机控制电路图》16D303-2)
2)防火阀通过火灾自动报警系统联动模块与排烟风机联动。该方法适合于大中型项目,排烟阀数量较多,排烟阀通过监视模块(为排烟阀设置地址)和联动模块与火灾报警系统相连。结合图1的原理图,当感烟探测器报警后,主机接收到报警信号后进行逻辑判断,给排烟风机控制箱提供24V有源触点(X1:10、X1:11)→中间继电器KA1带电→KA1的动合触点13、14闭合→KA6线圈带电→KA6动合触点闭合,SAC处于自动状态是即可开启风机;同时消防主机发出控制指令打开排烟阀。关闭风机和排烟阀也类似,由消防主机进行逻辑判断后发出关闭排烟阀指令。
图2 防排烟风机的联动控制
两种方法读者可根据实际工程情况进行选用。

苏公网安备 32100302010701号