关于排烟风机控制的那点事
《常用风机控制电路图》14D303-2中排烟风机控制相关问题进行咨询,下面统一回答。
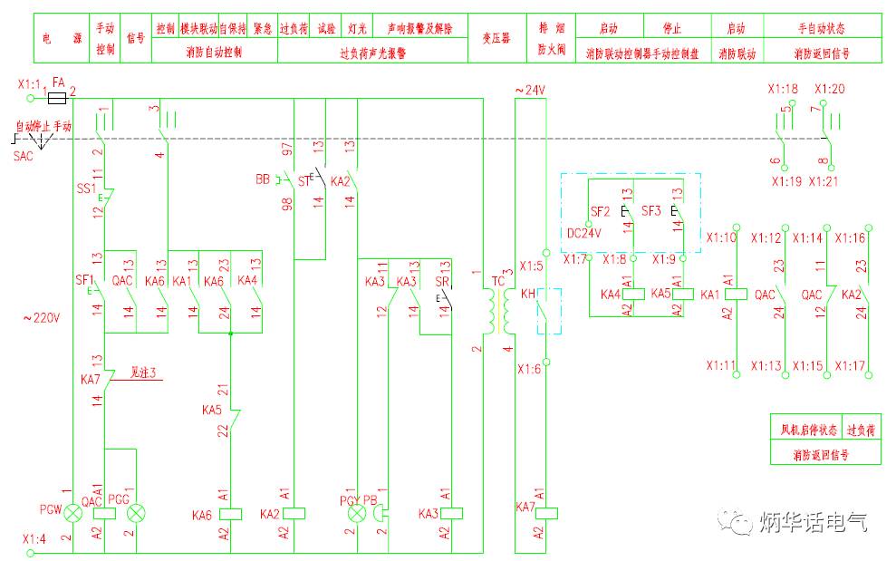
问:单台排烟风机方案中,模块箱里到底要几个模块?
答:就单台排烟风机而言,需要1个控制模块,控制风机的启停;1~2个输入模块,将运行状态、过负荷报警、手自动转换开关位置等信号返回。而模块箱内装多少模块由设计定,一般相对集中设置放于竖井内,模块箱内除装有上述风机用的模块外,还有其他设备用的模块,还有防火阀、排烟阀用的模块等等,因此,模块箱装模块的数量由设计者确定。
问:最好是用排烟阀打开后返回的动作信号联动启动排烟风机,而不是烟感报警信号。
答:对的。根据《火灾自动报警系统设计规范》GB 50116-2013第4.5.2条第2款,排烟系统的联动控制方式应由排烟口、排烟窗或排烟阀开启的动作信号,作为排烟风机启动的联动触发信号,并应由消防联动控制器联动控制排烟风机的启动。其实,感烟探测器是触发信号的源头。该规范第4.5.2条第1款规定,排烟系统的联动控制方式应由同一防烟分区内的两只独立的火灾探测器的报警信号作为排烟口、排烟窗或排烟阀开启的联动触发信号,并应由消防联动控制器联动控制排烟口、排烟窗或排烟阀的开启,同时停止该防烟分区的空气调节系统。
问:图集中排烟防火阀的工作都由内部控制箱经过一个变压器提供了一个24V工作电源,请问这个24V电源是否是交流电源?是不是不管什么厂家的风机控制箱都自带有这个变压器?消防系统中是不是所有防火阀(不管70℃还是280℃)都无需消防报警系统再额外提供消防直流24V电源?
答:如果是电动防火阀、排烟阀,订货时要标明电源情况。非电动的只是干接点,220V、24V都可用。除直接与风机联动的排烟防火阀外,其他电动阀需消防系统提供24V电源。

苏公网安备 32100302010701号